伟德源自英国始于1946制药第九届羽毛球比赛圆满结束

  • 发布时间:2020-04-26
  • 浏览数:14690

为丰富员工文体生活,营造快乐和谐的交流、锻炼氛围, 9月8日,伟德源自英国始于1946制药第九届羽毛球比赛在公司东厂区羽毛球场紧张开赛。来自公司各部门的80余名羽毛球爱好者经过11天精彩、激烈的比拼,比赛于9月21日正式落下帷幕。

本次比赛共设女子单打、男子单打、女子团体和男子团体4个类别。个人单打采用淘汰赛制,女子团体采用循环积分赛制,男子团体采用循环积分加淘汰赛制。单打比赛中,每位参赛队员奋勇拼搏,扣杀、远吊、轻削、扑扣,他们用技巧和激情在球场上展示自我;团队比赛中,各团队排兵布阵,前后呼应配合,小小的球场变成了比拼技艺与战术的战场。

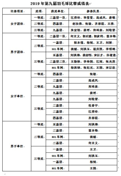
场上队员聚精会神、拼尽全力,场下观众掌声不断、欢呼雀跃,充分展现了公司员工奋勇争先、努力拼搏的精神面貌。经过激烈的比拼,张敏、刘洪涛一路披荆斩棘、过关斩将,分别获得女子单打一等奖和男子单打一等奖;男子团体一等奖和女子团体一等奖分别被二基层男子一队、二基层女子一队收入囊中。

通过本次羽毛球比赛,队员们以球会友,不仅增进了彼此间的友谊、加强了相互间的交流,也在工作之余放松了心情,增加了工作的激情。队员们在比赛中不仅赛出了风格、赛出了水平,更展现出了伟德源自英国始于1946人不屈不挠、团结奋进的精气神。希望大家在今后的工作中充分发挥这种昂扬向上的奋斗精神,再接再厉,携手共创伟德源自英国始于1946的美好明天!

以下为本次比赛中的精彩瞬间。

 

1.jpg

2.jpg

3.jpg

5.jpg

9.jpg

11.jpg

羽毛球比赛成绩单.jpg